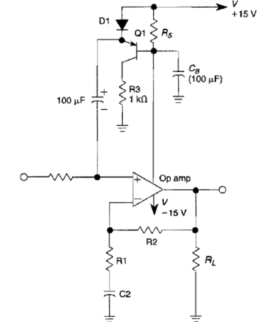
Found in a 1990s William Sheets, this automatic gain control for audio amplifiers uses off-the-shelf components. Any operational amplifier can be used.

Found in a 1990s William Sheets, this automatic gain control for audio amplifiers uses off-the-shelf components. Any operational amplifier can be used.
