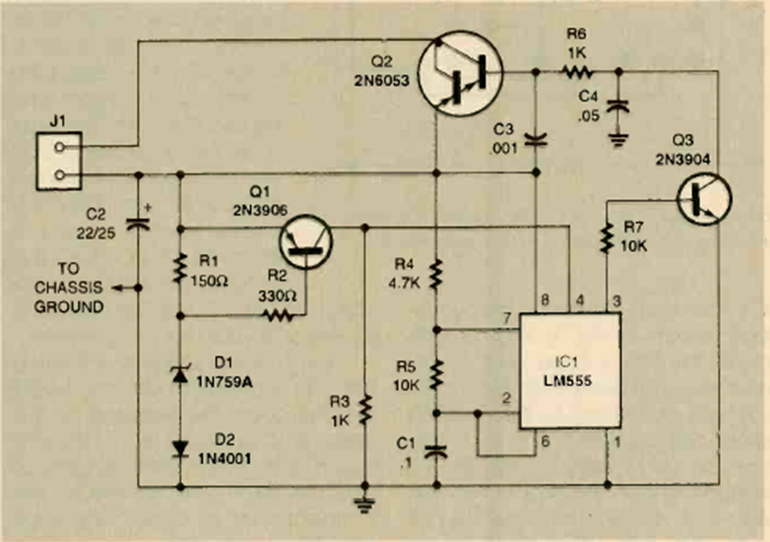
This circuit is used to turn on the headlights when it gets dark. The circuit is from an Electronics Now magazine from October 1998. The power transistor must be equipped with a heatsink.
The circuit shown is suggested by National Semiconductor in its 1994 Linear Applications Handbook. We...
The ZN416E integrated circuit is uncommon today. It consists of a complete radio, like the one...
In the figure we show how to implement a voltage reference with the ON Semiconductor rail-to-rail...