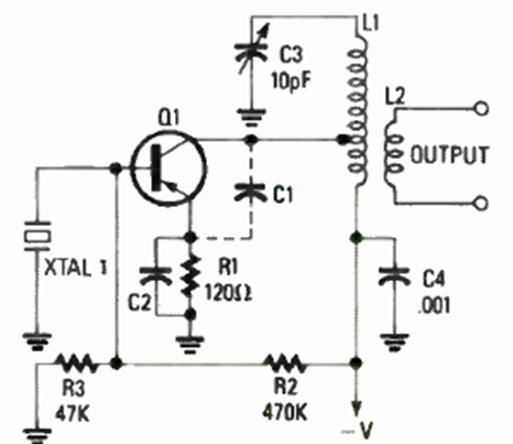
This circuit generates a signal corresponding to the harmonic of the crystal used. The frequency is given by the adjustment of C3 and L1. The circuit is from a Radio Electronics magazine from November 1986. Q1 can be the 2N2222.

This circuit generates a signal corresponding to the harmonic of the crystal used. The frequency is given by the adjustment of C3 and L1. The circuit is from a Radio Electronics magazine from November 1986. Q1 can be the 2N2222.
