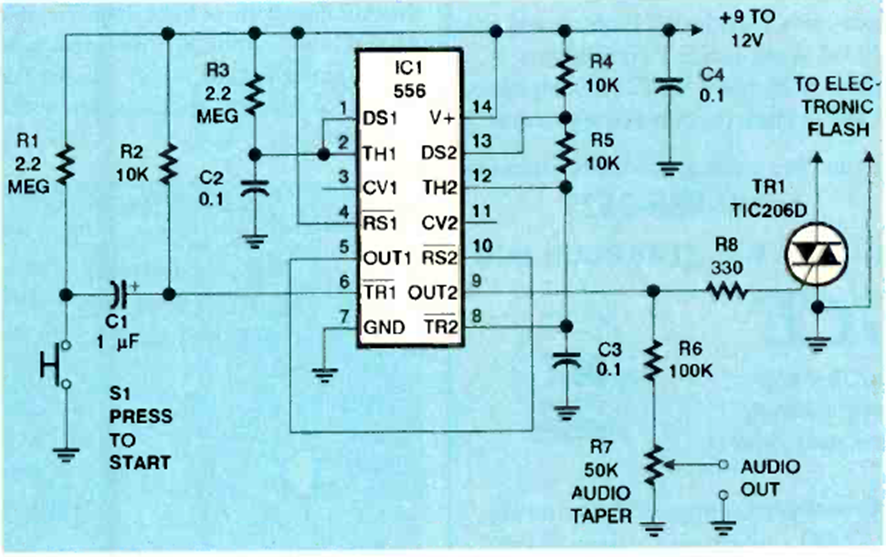
This circuit was found in the February 1999 issue of Electronics Now magazine. The circuit consists of a timer that triggers a visual and audible starting device.
Two transistors on a regenerative switch are used to trigger a triac. This circuit is from the RCA...
This circuit uses a 555 (according to the diagram) to generate 50 ms tone bursts at a frequency of 1.5...
The radio presented was found in a 1980 documentation. It consists of 3 stages: the tuning circuit...