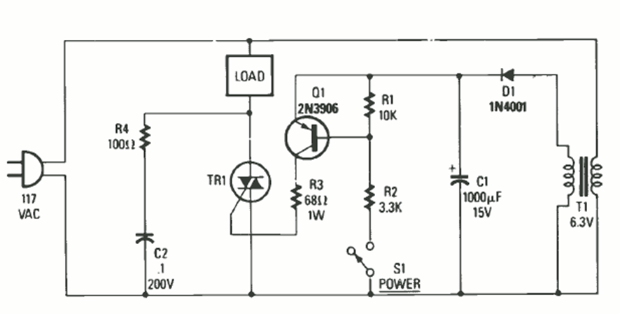
The maximum power of the controlled load depends on the triac used. The circuit is from a Radio Electronics from October 1987. The transformer is a low current transformer with 100 mA or more of current.
The maximum power of the controlled load depends on the triac used. The circuit is from a Radio Electronics from October 1987. The transformer is a low current transformer with 100 mA or more of current.