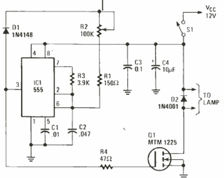
This dimmer was found in the Electronics Experimenter Special projects of 1983. The circuit uses common components. The MOSFET can be of any type according to the lamp.
This second-order low-pass Salen-Key filter was obtained from an American 1980s documentation. Formulas...
This circuit generates pulses at a frequency that can be adjusted by a potentiometer. The circuit is...
This circuit was obtained in the publication 101 Electronics Projects of 1979. The circuit can be...