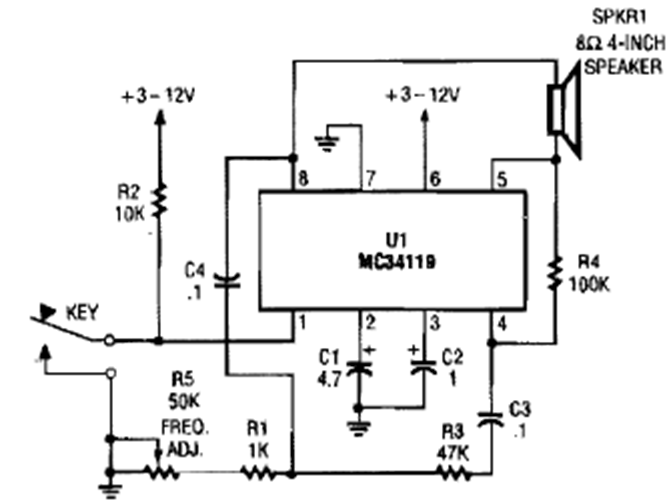
This variable frequency circuit was found in a Popular Electronics from the 90s. The circuit outputs to a small speaker and can be powered by voltages as low as 3 V.
The circuit shown is suggested by National Semiconductor in its 1994 Linear Applications Handbook. We...
The ZN416E integrated circuit is uncommon today. It consists of a complete radio, like the one...
In the figure we show how to implement a voltage reference with the ON Semiconductor rail-to-rail...