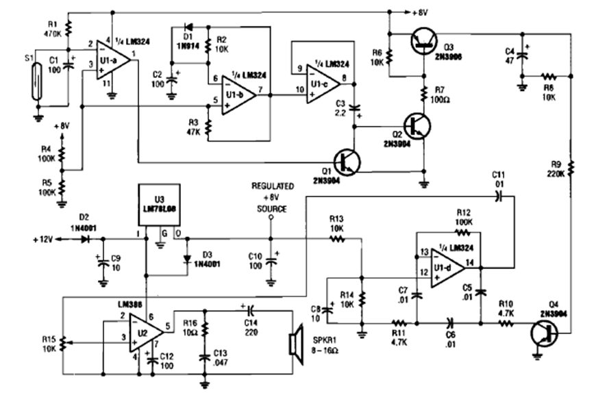
This alarm goes off if someone leaves a door open. We found it in the Encyclopedia of Electronic Circuits Volume 5 from 1995. The circuit uses components that are still common today.
The circuit shown is suggested by National Semiconductor in its 1994 Linear Applications Handbook. We...
The ZN416E integrated circuit is uncommon today. It consists of a complete radio, like the one...
In the figure we show how to implement a voltage reference with the ON Semiconductor rail-to-rail...