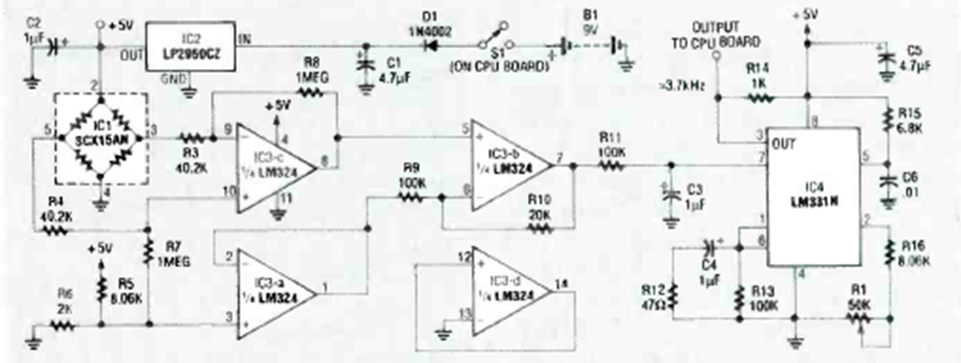
The analog height sensor conversion circuit of the above circuit is given below. It is also in the 1992 Electronics Experimenter magazine article.
This circuit was originally recommended to operate with the emitter of the previous circuit but...
When the probes of this circuit meet water, the relay closes its contacts. The circuit is from a May...
The power supply shown can supply voltages of approximately 0 V to 12 V with a maximum current of 4.5 A,...