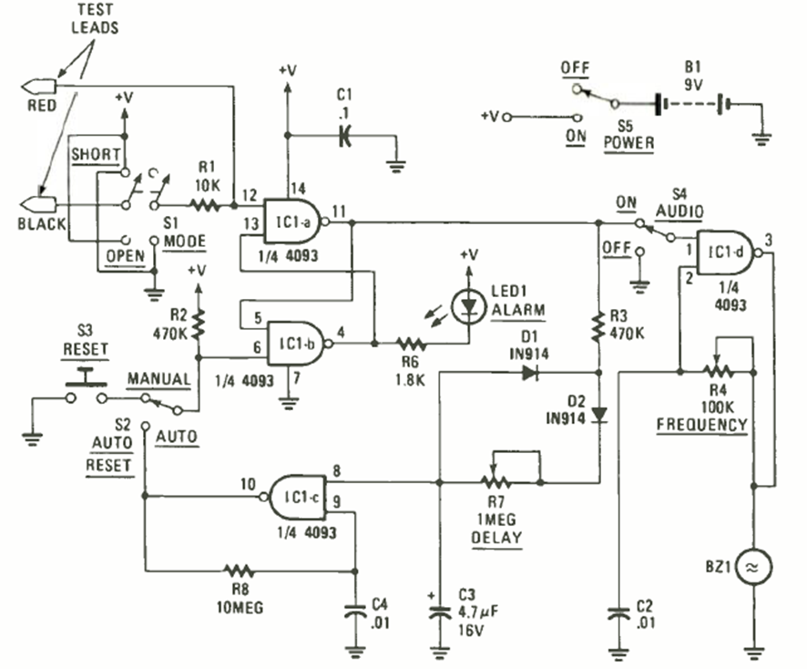
This 4093 IC continuity tester was found in the November 1986 Radio Electronics magazine. The circuit powers a ceramic buzzer with a frequency setting.
This circuit was originally recommended to operate with the emitter of the previous circuit but...
When the probes of this circuit meet water, the relay closes its contacts. The circuit is from a May...
The power supply shown can supply voltages of approximately 0 V to 12 V with a maximum current of 4.5 A,...