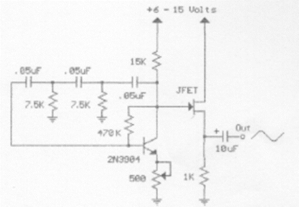
This circuit uses two transistors to obtain low frequency sinusoidal signals. We found it in a 1990 documentation. Equivalent transistors can be used. The frequency with the indicated values is around 600 Hz.

This circuit uses two transistors to obtain low frequency sinusoidal signals. We found it in a 1990 documentation. Equivalent transistors can be used. The frequency with the indicated values is around 600 Hz.
