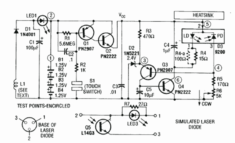
We found this circuit in the 1992 special edition of the Electronics Experimenter Handbook. The components used are still current, many admitting equivalents.
We found this function generator with two FET operators in a 1996 Texas Instruments application manual....
This circuit was obtained from an English magazine from 1979, but can be easily assembled today...
The integrated circuit used in this 2002 project is not very common. It is powered directly by the...