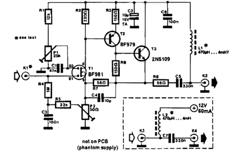
This circuit was obtained from Elektor magazine and published in the Encyclopedia of Electronic Circuits Vol 5 of 1995. Transistors are RF types that are still common today.
This circuit decodes a 1800 Hz tone used in communications. The circuit is from an American...
These two circuits were found in Radio Electronics magazine from February 1960. The transistor is a power...
With the development and availability of small LCD screens for automotive use, especially in...