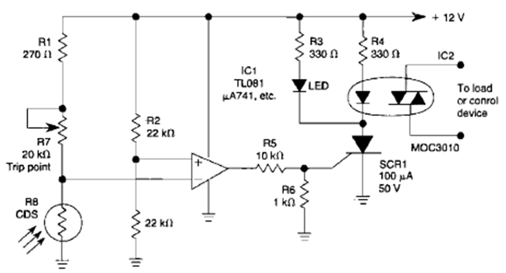
Using an LDR as a sensor and an operational amplifier this circuit was found in the Encyclopedia of Electronic Circuits volume 5 from 1995. The circuit triggers an optodiac.
We found this function generator with two FET operators in a 1996 Texas Instruments application manual....
This circuit was obtained from an English magazine from 1979, but can be easily assembled today...
The integrated circuit used in this 2002 project is not very common. It is powered directly by the...