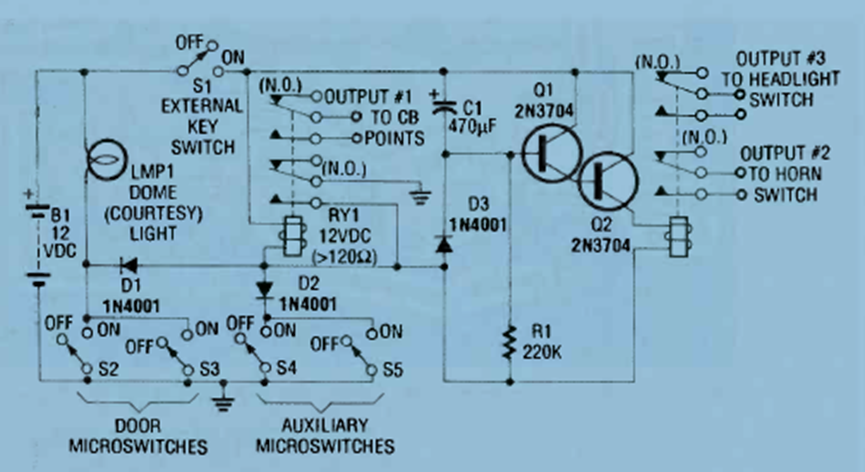
This circuit was found in the Electronics Experimenter Handbook of 1961. The circuit uses door sensors and others. It is powered by 12 V from the car battery.
We found this function generator with two FET operators in a 1996 Texas Instruments application manual....
This circuit was obtained from an English magazine from 1979, but can be easily assembled today...
The integrated circuit used in this 2002 project is not very common. It is powered directly by the...