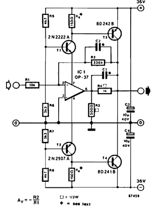
The purpose of this circuit is to send signals on low impedance lines with a maximum voltage of 70 Vpp. The circuit is from a 103 Circuits publication from the 1990s and must be powered with a dual 15V source.

The purpose of this circuit is to send signals on low impedance lines with a maximum voltage of 70 Vpp. The circuit is from a 103 Circuits publication from the 1990s and must be powered with a dual 15V source.
