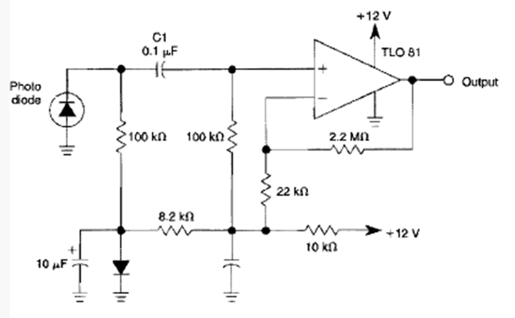
This circuit for link or alarm was found in the Encyclopedia of Electronic Circuits Volume 5 of 1995. The circuit uses a photodiode as a sensor and has its gain given by the negative feedback resistors.
This circuit for link or alarm was found in the Encyclopedia of Electronic Circuits Volume 5 of 1995. The circuit uses a photodiode as a sensor and has its gain given by the negative feedback resistors.