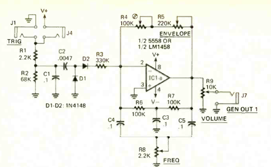
This circuit, which is part of a percussion instrument, was found in the September 1979 issue of Radio Electronics magazine. The operational amplifier can be a 5556, equivalent to a 741, or even a 741. The source must be symmetrical.
This circuit, which is part of a percussion instrument, was found in the September 1979 issue of Radio Electronics magazine. The operational amplifier can be a 5556, equivalent to a 741, or even a 741. The source must be symmetrical.