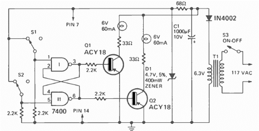
We found this TTL circuit with the 7400 in the January 1975 Radio Electronics magazine. The power supply must be according to the relay, remembering that the TTL must receive 5 V, which is given by the 68-ohm resistor in this circuit.
We found this TTL circuit with the 7400 in the January 1975 Radio Electronics magazine. The power supply must be according to the relay, remembering that the TTL must receive 5 V, which is given by the 68-ohm resistor in this circuit.