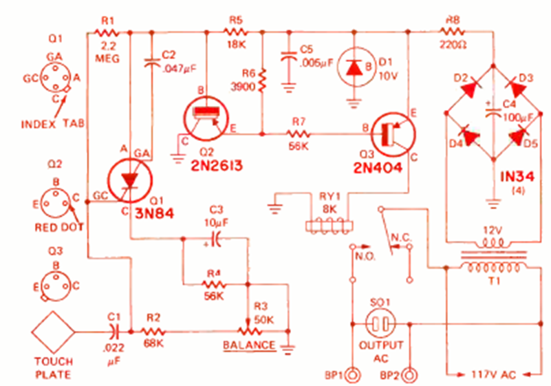
This circuit is from an article in Radio Electronics magazine from August 1972. The circuit is based on a unijunction programmable transistor driving a relay. The circuit uses transistors that were common at the time.
This circuit is from an article in Radio Electronics magazine from August 1972. The circuit is based on a unijunction programmable transistor driving a relay. The circuit uses transistors that were common at the time.