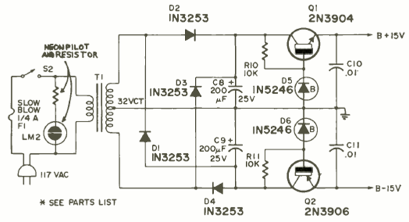
This circuit was found in the February 1971 issue of Radio Electronics magazine. It is designed to power the previous circuit, providing a maximum current of around 50 mA.
This circuit was taken from Maxim documentation from the 1990s. It can be implemented on the basis...
This circuit allows linear brightness control of an LED from an input voltage. The power supply must...
This circuit is from a Hands-On Electronics from 1987, but it can still be easily assembled, as...