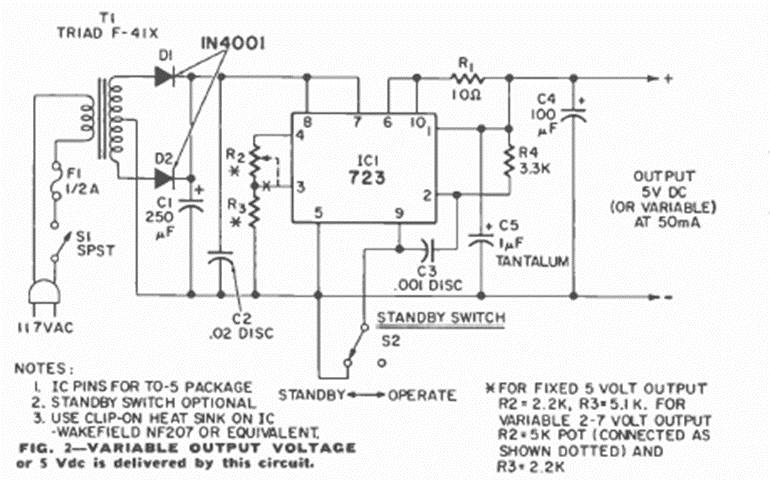
This circuit was found in the July 1971 Radio Electronics magazine. The maximum current is of the order of 50 mA.
This capacitor for small capacitances is based on the tuning of a receiver circuit. The variable is...
This circuit is from the Motorola LinearDatabook of 1990. It shows how it uses the LF355, 356 and...
We found this circuit in an American publication from 1977. Combining a monostable with a...