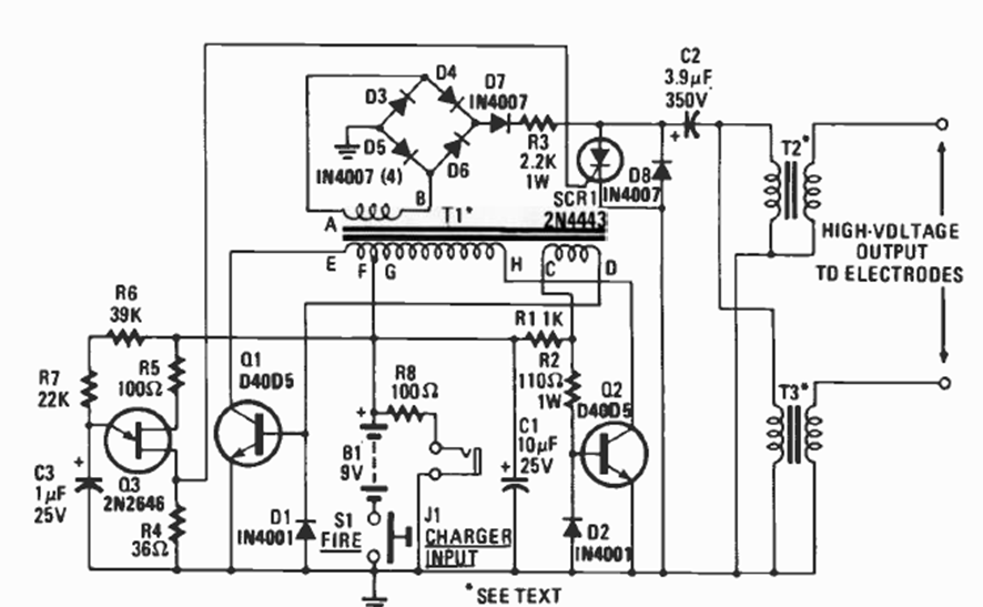
Published in the August 1986 issue of Radio Electronics magazine, this circuit acts as a weapon, capable of delivering strong shocks to anyone who touches it. The circuit operates at 10 kHz.
This circuit was obtained in an American documentation translated in the 80's. The circuit can be...
This electronic roulette circuit with 10 numbers was found in a Popular Electronics from the 80s....
Based on a CA3059 zero-cross switch, this circuit was found in the July 1995 Electronics Now...