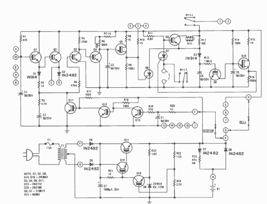
This circuit was obtained from the September 1977 issue of Radio Electronics magazine. The circuit is based entirely on transistors and two SCRs. The power supply with the inclusion of a battery is given.
Found in an April 1977 Radio Electronics issue, this circuit uses the well-known XR2206. The C1...
This circuit of an Electronics Now from the 90's produces an intelligent direction signal that has...
This power supply was specifically designed for the CB18749E transmitter, but it is suitable for...