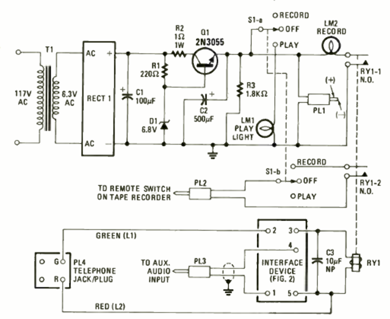
This telephone recording circuit was found in the June 1979 issue of Radio Electronics magazine. The components are common at the time and the power is supplied by the power grid.
This is the traditional voltage follower configuration with the 741 operational amplifier. The...
S The purpose of this circuit, found in a 1975 publication, is to suppress the noise that occurs when...
In the figure we have the way to trigger a 7555 CMOS monostable with a positive pulse. The time...