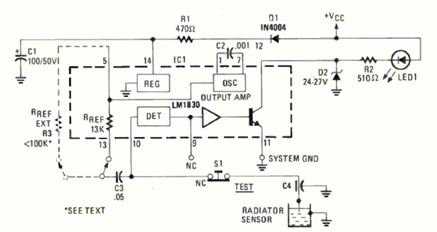
Found in the October 1979 Radio Electronics magazine, the purpose of this circuit is to monitor the coolant level in a car's radiator. The circuit is based on the LM1830.
This field effect transistor amplifier circuit in common gate or common port configuration is from an old...
This limiter circuit with included preamplifier was found in an American documentation from 1975....
This absolute value amplifier was found in a 90's EDN. Equivalent amplifiers can be used. The...