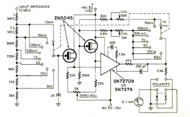
This circuit was found in the September 1972 issue of Radio Electronics magazine. The circuit uses an operational amplifier of the time and a symmetrical 9 V source.
This is the traditional voltage follower configuration with the 741 operational amplifier. The...
S The purpose of this circuit, found in a 1975 publication, is to suppress the noise that occurs when...
In the figure we have the way to trigger a 7555 CMOS monostable with a positive pulse. The time...