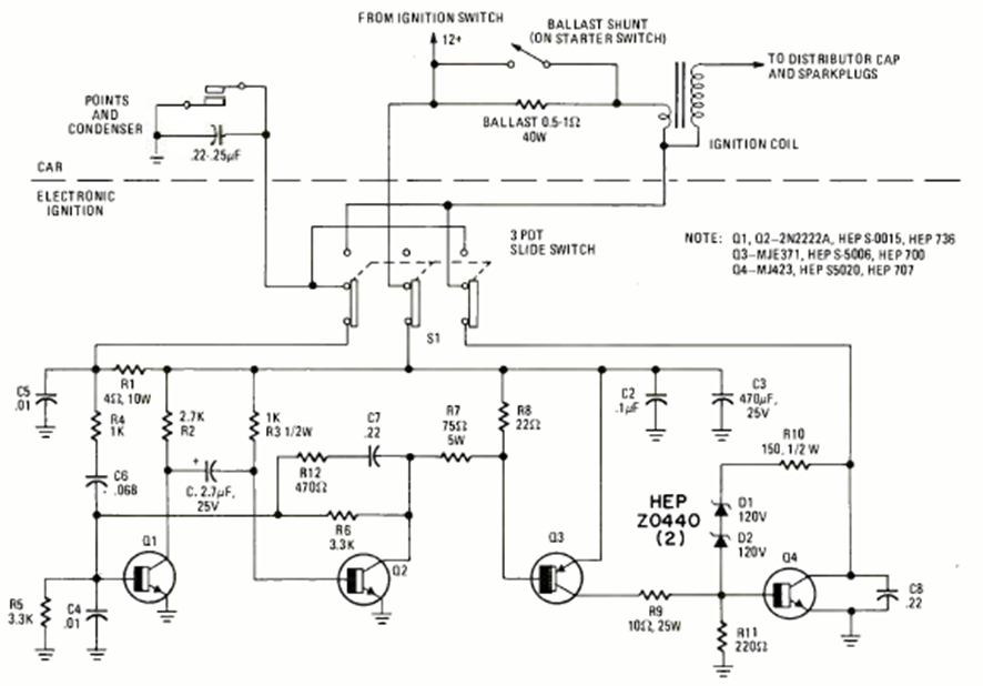
This electronic ignition for cars of the time was found in the Radio Electronics magazine of May 1976. The circuit uses power transistors that must be mounted on heat sinks.
This circuit was obtained from an old American documentation having a limited adjustment range....
The movement of the LEDs in this circuit mimics the back-and-forth movement of a pendulum, making it...
This circuit is from a 1967 documentation. It makes use of varicap and diode tunnel in addition to...