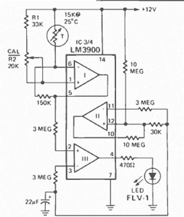
The purpose of this circuit with the LM3900 is to detect the outside temperature by triggering an LED indicator when it is below zero. The circuit is from a Radio Electronics magazine from January 1975.

The purpose of this circuit with the LM3900 is to detect the outside temperature by triggering an LED indicator when it is below zero. The circuit is from a Radio Electronics magazine from January 1975.
