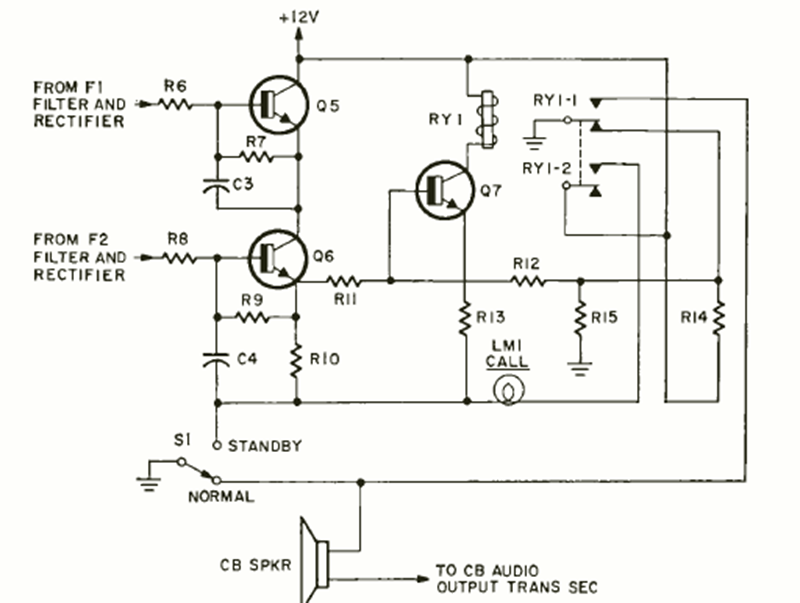
This squelch or silencer for receivers for the 11-meter band was found in the November 1971 issue of Radio Eklectronics magazine. The circuit cuts the signal so that there is no hiss when there is no conversation.
This squelch or silencer for receivers for the 11-meter band was found in the November 1971 issue of Radio Eklectronics magazine. The circuit cuts the signal so that there is no hiss when there is no conversation.