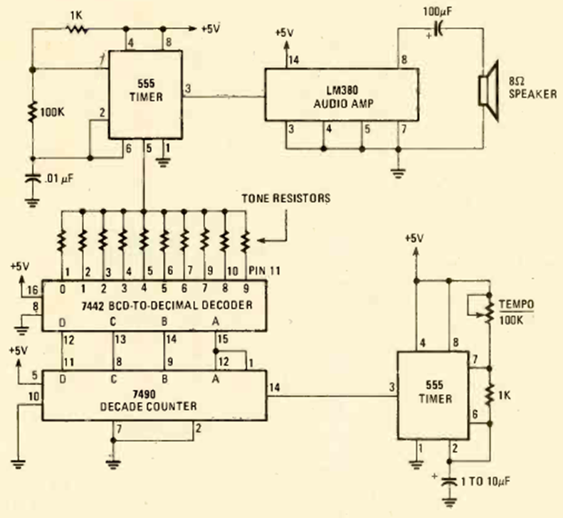
This sequential tone generator circuit was found in the July 1980 issue of Radio Electronics magazine. It uses well-known integrated circuits. The tones are generated by programming resistors.
The reference voltage determines the output voltage on this circuit which has a maximum current of 5 A....
This filter of two transistors has the cutoff frequency determined by the formulas next to the...
July 2017 - Ricoh's new 200mA R1524x voltage regulators are available from Mouser Electronics with...