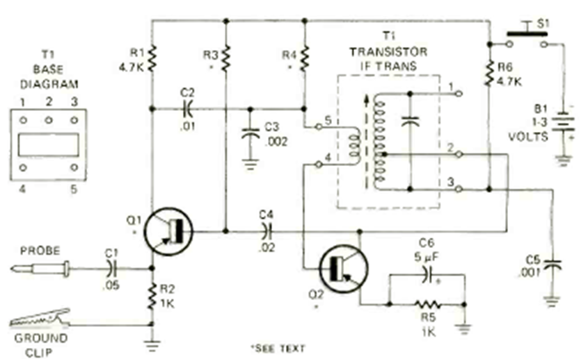
This two-transistor circuit was found in the August 1972 issue of Radio Electronics magazine. The coil is a common IF transformer for transistor radios. The signal generated is rich in harmonics.
This circuit was obtained from an old American documentation having a limited adjustment range....
The movement of the LEDs in this circuit mimics the back-and-forth movement of a pendulum, making it...
This circuit is from a 1967 documentation. It makes use of varicap and diode tunnel in addition to...