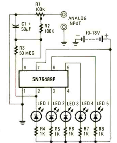
We found this circuit in the Radio Electronics magazine of June 1978. This circuit through the time constant of R1 and R3 makes LED1 blink when the input is less than 200 mV.

We found this circuit in the Radio Electronics magazine of June 1978. This circuit through the time constant of R1 and R3 makes LED1 blink when the input is less than 200 mV.
