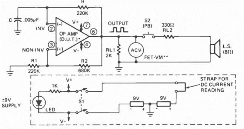
This circuit was found in the September 1974 issue of Radio Electronics magazine. It consists of a simple oscillator that is used to test operational amplifiers. It generates an audio signal if the operational amplifier is good.
This circuit was found in the September 1974 issue of Radio Electronics magazine. It consists of a simple oscillator that is used to test operational amplifiers. It generates an audio signal if the operational amplifier is good.