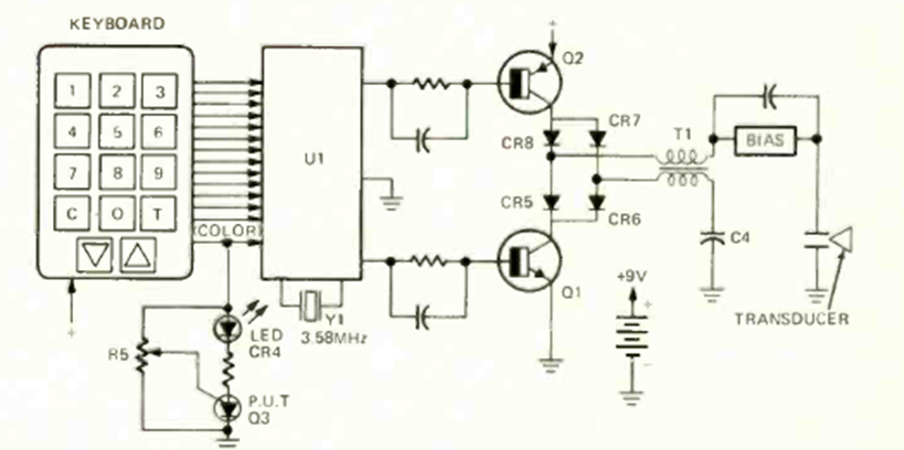
This ultrasonic digital remote-control transmitter was found in the January 1976 issue of Radio Electronics magazine. The components are from the period. The IC is from the period.
Using 4 operational amplifiers this circuit generates 4 different tones. The circuit is from an...
In the figure we have an application of an oscillator 4013 as voltage multiplier. It consists of a...
This Colpitts crystal oscillator was found in an American publication for amateurs in the 1980s....