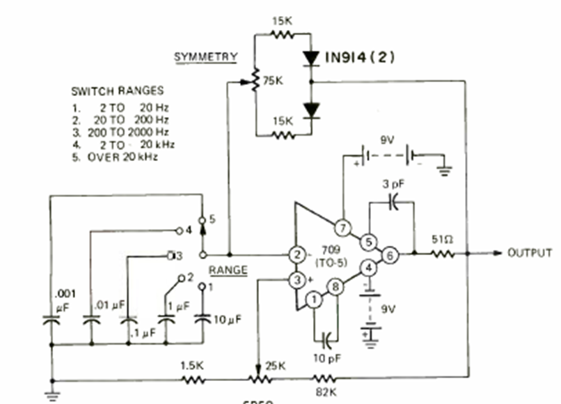
Using the 709 integrated circuit, one of the first operational, this circuit was found in the Radio Electronics magazine of June 1972. Ekle generates signals from 2 Hz to 20 kHz in 4 bands. Above 20 kHz there is a band, but signal deformations already occur.




