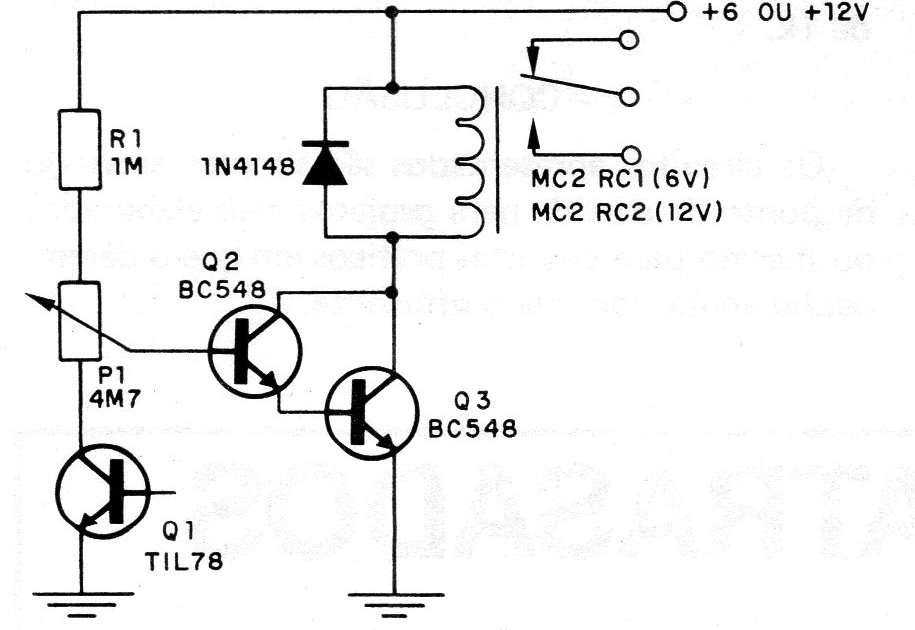
The given number circuit is used to activate the relay by interrupting the light beam that hits the photosensor. It is, therefore, a light interruption alarm with the same phototransistor. 2N3055 can also be used in this case. Sensitivity control is done in a 4M7 potentiometer. The light levels for the operation of this system must be somewhat high. For an application where lower light levels are to be used, we suggest the next circuit (CB16108E).




