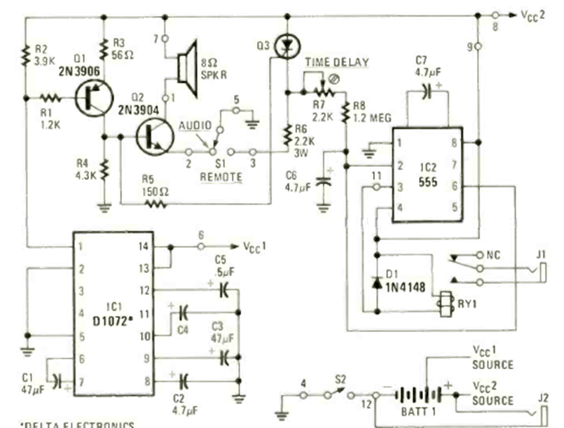
We found this circuit in April 1979 Radio Electronics magazine. The circuit is based on the 555 and an integrated circuit of the time, including the audible warning and the activation of a relay.
This circuit behaves like a capacitor whose value is C1 multiplied by the relationship between R1 and...
This circuit of an old 1968 magazine aims to synchronize a slide projector with a recording, but...
This switching power supply was found in an Electronic Design from the 90s. The components are...