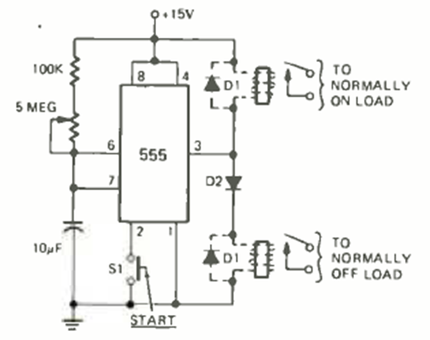
This circuit from a Radio Electronics from February 1976 activates the relay in two different ways depending on whether it is turned on or off at the end of the timing. Sensitive relays must be used to avoid loading the 555 output.The time ranges from 1 second to 1 minute.




