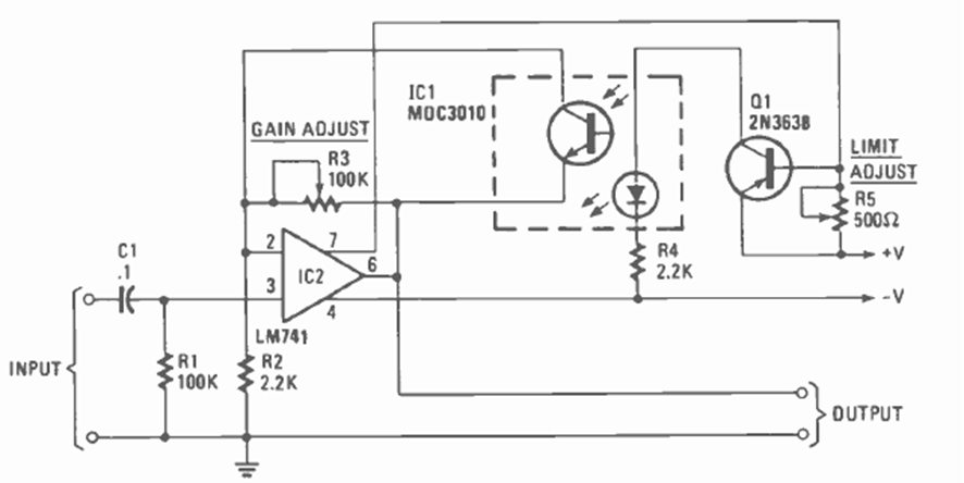
This circuit is used to protect an amplifier from excessive power output that would cause problems for the speakers. The circuit is from the January 1985 issue of Radio Electronics magazine.
This circuit behaves like a capacitor whose value is C1 multiplied by the relationship between R1 and...
This circuit of an old 1968 magazine aims to synchronize a slide projector with a recording, but...
This switching power supply was found in an Electronic Design from the 90s. The components are...