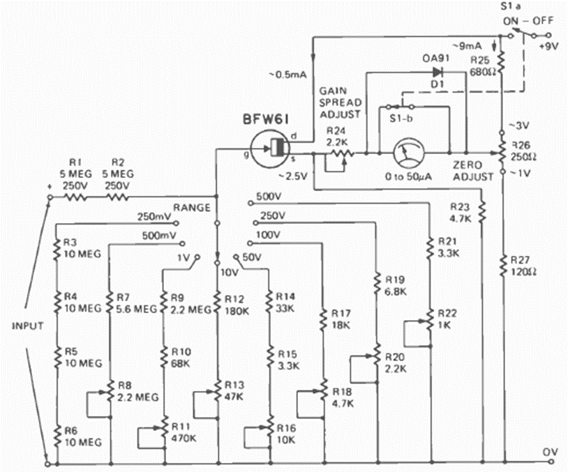
This nice analog indicator circuit was found in the January 1974 issue of Radio Electronics magazine. The circuit has 8 scales with individual adjustments. The instrument is rated at 50 uA.
This oscillator was found in the November 1986 issue of Radio Electronics magazine. The frequency...
This sophisticated circuit with a low, medium, and high treble filter is from 1990 documentation. The...
This circuit was obtained from a 1998s Popular Electronics. The magazine no longer exists, but the...