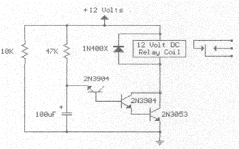
This circuit switches on an external load after a certain interval given by the capacitor. The circuit is from a documentation from the 80s. The load depends on the relay used.
This oscillator was found in the November 1986 issue of Radio Electronics magazine. The frequency...
This sophisticated circuit with a low, medium, and high treble filter is from 1990 documentation. The...
This circuit was obtained from a 1998s Popular Electronics. The magazine no longer exists, but the...