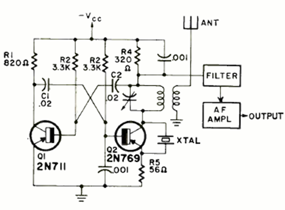
This interesting two-transistor detector is characterized by high selectivity. The circuit is from a Radio Electronics magazine from October 1969. The frequency depends on the coil and the variable capacitor. In addition to the crystal.

This interesting two-transistor detector is characterized by high selectivity. The circuit is from a Radio Electronics magazine from October 1969. The frequency depends on the coil and the variable capacitor. In addition to the crystal.
