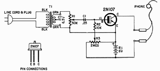
Suggested by a 1966 publication, this circuit applies a 60 Hz signal to a transistor to test its performance as an amplifier. The transistor is germanium. The phone is of high impedance.

Suggested by a 1966 publication, this circuit applies a 60 Hz signal to a transistor to test its performance as an amplifier. The transistor is germanium. The phone is of high impedance.
