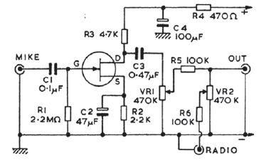
This circuit is from an old English documentation. It is intended for coupling a microphone to the modulation input of a transmitter. Any JFET can be used.

This circuit is from an old English documentation. It is intended for coupling a microphone to the modulation input of a transmitter. Any JFET can be used.
