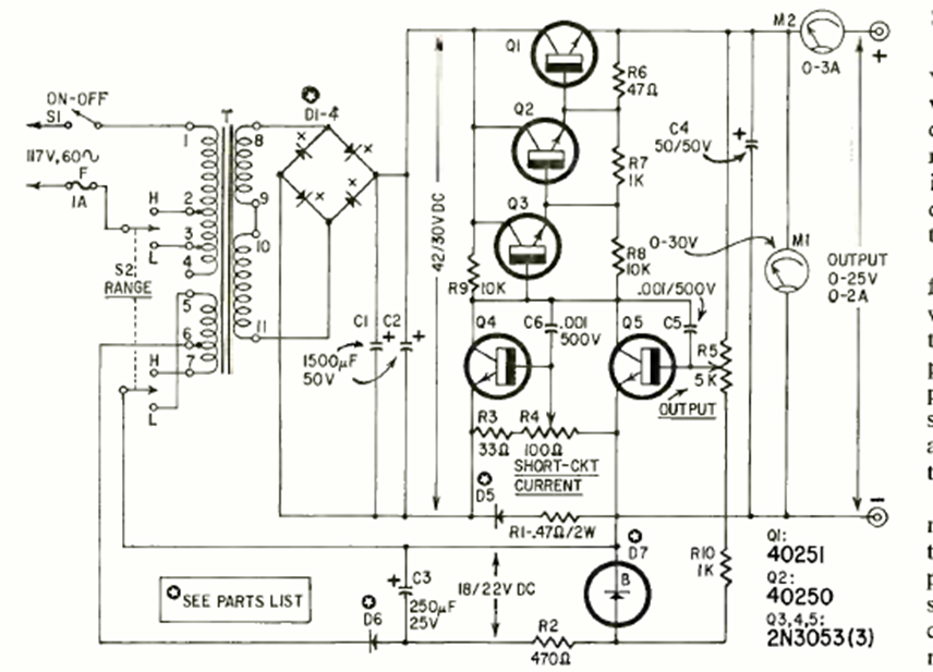
This circuit with silicon transistors at the time was found in the Radio Electronics magazine of June 19666. Transistor Q1 must be equipped with a good heat sink. The magazine described its complete assembly in an article.
This circuit with silicon transistors at the time was found in the Radio Electronics magazine of June 19666. Transistor Q1 must be equipped with a good heat sink. The magazine described its complete assembly in an article.