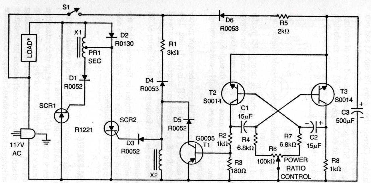
This full-wave power control was found in an old American publication. After adaptations and component changes are made, it can be easily assembled today. The SCRs are of the TIC106 type according to the power network and the transistors can be the BD136 for T1 and BC558 for the others. SCRs must be equipped with heat sinks and X1 is a pulse transformer with a 1 to 5 turn ratio for SCRs to trigger.




