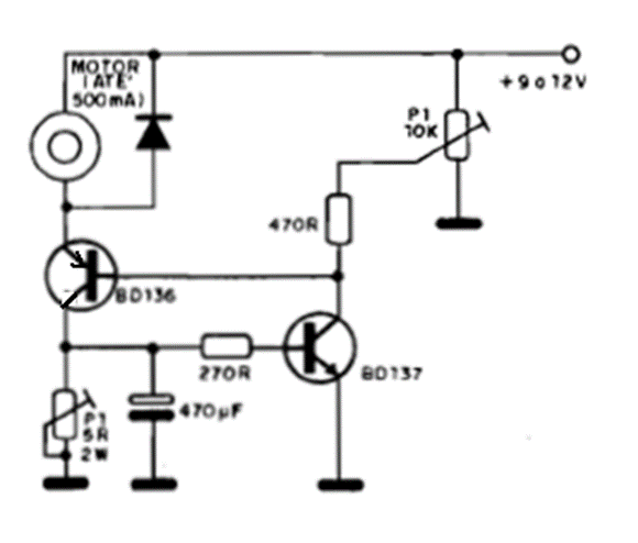
This type of circuit is widely used in old cassette recorders and tape players, regulating the speed of a direct current motor up to 500 mA. It is a completely analog circuit that senses the current in the motor to maintain constant speed. The two adjustments are made on the trimpots and the BD137 must be mounted on a heat radiator. The supply voltage ranges from 9 to 12 V. This circuit can be used as an auxiliary shield to maintain constant the speed of a motor controlled by a microcontroller.




