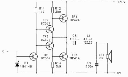
This amplifier of a few watts of power was found in English documentation from 1995. Power transistors must be equipped with heat sinks.

This amplifier of a few watts of power was found in English documentation from 1995. Power transistors must be equipped with heat sinks.
