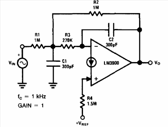
The circuit shown below is from the National Semiconductor's 1994 Linear Applications Handbook. The circuit is based on a transconductance operational amplifier and C1 and C2 can be changed for operation on other frequencies.
The circuit shown below is from the National Semiconductor's 1994 Linear Applications Handbook. The circuit is based on a transconductance operational amplifier and C1 and C2 can be changed for operation on other frequencies.